ÃλÃÎ÷ÓΣº²ß»®ÔÚÏÂÒ»Å̺ܴóµÄÆå ÎåÐÐÉñÊÞ³¬¼¶öïÅôÀ´Ï®£¡

2021-01-20À´Ô´£ºÍøÂç²É±à±à¼­£ºÌð½Ù·ÖÀࣺµç¾ºÐÂÎÅ

×òÌìµÄÃλÃÎ÷ÓÎά»¤¹«¸æ¿ÉνÊÇ¡°ÖذõÕ¨µ¯¡±£¬ÆäÖÐÍÆ³öÎåÐÐÉñÊÞ¡°³¬¼¶öïÅô¡±ÓÈΪÖõÄ¿¡£´Ó¼¼ÄÜÉÏÀ´Ëµ£¬Õâ¸ö¡°³¬¼¶öïÅô¡±ÓµÓÐ9¸ö¼¼ÄÜ£¬¹¥·¨½Ô¿É£¬¶øÇÒʵÁ¦Ô¶³¬ÆäËûÉñÊÞ£¬µ«ÊǼ۸ñÒ²·Ç³£°º¹ó£¬ÐèÒª1299¸öÉñ¶µ¶µ£¬°´ÕÕ19888¿É¹ºÂò25¸öÉñ¶µ¶µµÄ±ÈÀýÀ´Ë㣬³ïÆë1299¸öÉñ¶µ¶µ½Ó½üÒª¹ºÂò52¸öÀñ°ü£¬Ò²¾ÍÊÇ1034176ÏÉÓñ£¬ÕÛËã»ØÃ«Ò¯Ò¯Òª10Íò¶à¿éÇ®¡£EKVµç¾ºÓÎÏ·Íø

ÄÇôÓÐÍæ¼Ò¿´µ½ÕâÀ¿Ï¶¨»á˵ÄĸöÇø»áÓÐÄÇô¶àÉñ¶µ¶µ£¬¾ÍËãÄÃÀ¬»øÉñÊÞ¶Ò»»Ò²²»ÏÖʵ°¡!¿ÉÊÇ£¬ÄãÃÇ×¢Ò⿴ά»¤¹«¸æ£¬Å£ÄêµÄÐÂÄêÀñ°üÖУ¬ÍƳöÁËÒ»ÖֽС°Å£Æø³åÌ족µÄÀñ°ü£¬Àñ°üÊǰüº¬25¸öÉñ¶µ¶µ£¬¶øÇÒ×îÖØÒªµÄÊÇ£¬Õâ¸ö¡°Å£Æø³åÌ족¿ÉÒÔÎÞÏÞÁ¿¹ºÂò¡£EKVµç¾ºÓÎÏ·Íø

EKVµç¾ºÓÎÏ·Íø

ÎÒÃÇÖªµÀ495¸öÉñ¶µ¶µ¿ÉÒÔ³éȡһ´ÎǧÒڵĻú»á£¬°´ÕÕ19888µÈÓÚ25¸öÉñ¶µ¶µµÄ±ÈÀý»»Ë㣬һ´Î³éǧÒڵĻú»áÐèÒª39378¿éÇ®¡£´ó¼ÒÓ¦¸Ã»¹¼ÇµÃ£¬Ö®Ç°µÄά»¤¹«¸æÐÞ¸ÄÁËǧÒÚºÅÁìǧÒÚÊÞ¾ö»áÔö¼ÓÒ»¸öÔµÄת·þʱ¼äËø¡£EKVµç¾ºÓÎÏ·Íø

֮ǰ±ÊÕ߾͡°Ç§ÒÚºÅÁìǧÒÚÊÞ¾ö»áÔö¼ÓÒ»¸öÔµÄת·þʱ¼äËø¡±Ò»Ê·ÖÎö¹ý£¬ÊµÓÃÐÔÇ¿µÄǧÒÚÊÞ¾ö»áÓÐÉÌÈ˶ڻõ£¬Ç§Òںŵļ۸ñ»áÓÐËùϵø£¬ÕâÁ½¼þʶ¼ÒѾ­Ó¦ÑéÁË¡£EKVµç¾ºÓÎÏ·Íø

ÄÇô¡°³¬¼¶öïÅô¡±¡¢¡°Å£Æø³åÌ족¡¢¡°Ç§ÒÚºÅÁìÊÞ¾ö¡±±»¸ÄÕâÈý¼þÊÂÖ®¼äÓÐʲô±ØÈ»»òżȻµÄÁªÏµÂð?ÎÒÃÇÀ´·ÖÎöÏ¡£EKVµç¾ºÓÎÏ·Íø

ÎÒÃÇ·ÖÎöÏ¡°Ç§ÒÚºÅÁìÊÞ¾ö¡±Õâ¸öÐ޸ģ¬ÓÉÓÚÁìÍêǧÒÚÊÞ¾ö£¬»áÔö¼ÓÒ»¸öÔµÄʱ¼äËø£¬Òò´ËÊг¡ÉϵÄǧÒÚÊÞ¾ö»áÓÐËù¼õÉÙ£¬Ç§Òںŵļ۸ñϵø£¬Ç§ÒÚÓмÛÖµµÄÊÞ¾ö»á½øÒ»²½ÕǼۡ£EKVµç¾ºÓÎÏ·Íø

µ«ÊÇËæ×Å¡°Å£Æø³åÌ족Àñ°üµÄÍÆ³ö£¬ÂòǧÒںűä³ÉÁËÂòÀñ°ü£¬Êµ¼ÊÉϼ۸ñÊDz¶àµÄ£¬¸ß¶ËµÄÀϰåÃǻῼÂÇͨ¹ýÉñ¶µ¶µÀ´»ñµÃǧÒÚÊÞ¾ö£¬ÓÉÓÚ¡°Å£Æø³åÌ족µÄÀñ°ü³öÊÛʱ¼äÒ²ÌØ±ð³¤£¬´Ó2021Äê1ÔÂ26ÈÕ20:00ÖÁ2021Äê3ÔÂ28ÈÕ20:00£¬ËùÒÔÕâ¸öʱ¼ä¶ÎÄÚ£¬Éñ¶µ¶µºÍǧÒÚÊÞ¾ö»á´¦ÓÚÒ»¸ö±È½ÏƽÎȵÄ״̬£¬µÈµ½3ÔÂ28ÈÕ¹ýºó£¬Ç§ÒÚÊÞ¾öºÍÉñ¶µ¶µµÄ¼Û¸ñÓ¦¸Ã»áÂÔÓÐÉÏÕÇ¡£EKVµç¾ºÓÎÏ·Íø

EKVµç¾ºÓÎÏ·Íø

ÕâÈÃÎÒÏëÆðÁË¡°Ç໨´É¡±Ê¼þ£¬Õâ´ÎµÄ¡°Å£Æø³åÌ족Àñ°ü£¬¾ÍÏñÒ»¸ùµ¼»ðË÷£¬°ÑÕû¸öǧÒÚÊг¡Õ¨¿ª¡£ÄÇôʲôÈË»á¶ÚÉñ¶µ¶µÄØ?²»²îÇ®×·Çó¸ß¶ËPKµÄÀϰ壬֮ǰµ¹ÂôǧÒÚÊÞ¾ö¸ß¶ËÉÌÈË£¬²¿·ÖÖ÷²¥ÒÔ¼°É¢ÈËÍæ¼Ò¡£EKVµç¾ºÓÎÏ·Íø

µ«ÊÇÐèҪעÒâµÄÊÇ£¬Õâ´ÎµÄ¡°Å£Æø³åÌ족Àñ°ü²¢·Ç±Ø×¬ÎÞÒÉ£¬ËûÈ¡¾öÓÚÄãÃÇÇøÊÇ·ñÓÐ×·Çó¸ß¶ËPKµÄÀϰ壬»¹ÓÐÇøÄÚÉñ¶µ¶µµÄ´æ»õÁ¿£¬±ÈÈçÏñÒÊˮѩɽ¡¢×Ͻû³ÇÕâÖÖ¸ßÊÖÖÚ¶àµÄÇø£¬ÓÐǧÒÚÐèÇó×ÔÈ»»áÓÐÊг¡£¬¶øÇÒ»¹ÐèÒªµÈµ½¡°Å£Æø³åÌ족Àñ°üÍ£ÊÛºó¡£EKVµç¾ºÓÎÏ·Íø

ÄǶÔÓÚÆÕÍ¨Íæ¼ÒÊDz»ÊÇÊôÓÚ´òͼºÅ²Ù×Å·þÕ½ÐÄÄØ?ÆäʵҲ²»Êǵ쬯ðÂëÉñ¹·ºÍÉñÂíµÄ¼Û¸ñ»áÎȶ¨ÏÂÀ´£¬ÓÐÐ©ÇøµÄÉñ¹·¶¼ÊǹýÍòµÄ£¬Õâ´Îͨ¹ýϵͳÊÛÂôµÄ·½Ê½£¬Éñ¹·ºÍÉñÂíÕâЩ¸ß¼ÛÖµµÄÉúФÉñÊÞ£¬Ò²»áÔÝʱ»Ø¹éµ½Ò»¸ö½ÏΪƽÎȵļ۸ñ£¬Ò»Ö±Ïë´øÉñ¹·µÄÍæ¼Ò£¬¿ÉÒÔ¿¼ÂÇÈëÊÖÁË¡£EKVµç¾ºÓÎÏ·Íø

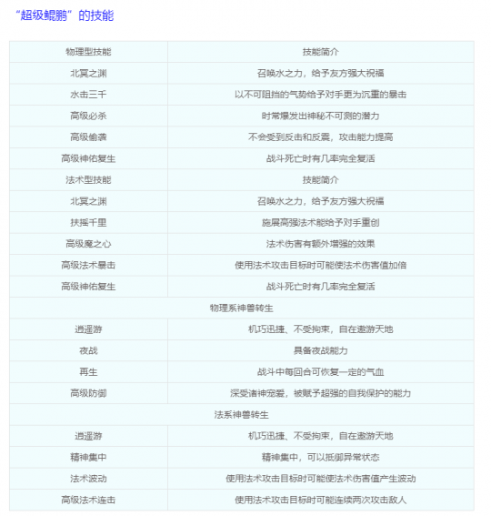
×îºóÔÙ˵Ï¡°³¬¼¶öïÅô¡±Õâ¸öÐÂÉñÊÞ£¬Õâ¸öÉñÊÞ¿ÉÓÃ1299¸öÉñ¶µ¶µ»»È¡¡£×î¶à¿ÉÓµÓÐ9¸ö¼¼ÄÜ£¬ÆäÖÐÈý¸öÊÇÌØÊâ¼¼ÄÜ£¬ÎïÀíϵ¼¼ÄÜÓС°±±Ú¤Ö®Ô¨¡±¡¢¡°Ë®»÷Èýǧ¡±¡¢¡°åÐÒ£ÓΡ±£¬·¨Ïµ¼¼ÄÜÓС°±±Ú¤Ö®Ô¨¡±¡±¡¢ ¡°·öҡǧÀ¡¢¡°åÐÒ£ÓΡ±Èý¸ö¡£EKVµç¾ºÓÎÏ·Íø

EKVµç¾ºÓÎÏ·Íø

±±Ú¤Ö®Ô¨µÄЧ¹ûÊÇÁîÓÑ·½ËùÓÐÕÙ»½Ê޵Ĺ¥»÷ÎåÐбäΪˮ£¬Ë®ÊôÐÔ¹¥»÷ÎåÐеÄÕÙ»½ÊÞÔì³ÉÉ˺¦ÌáÉý30%£¬³ÖÐø1»ØºÏ¡£ÀäÈ´150»ØºÏ¡£EKVµç¾ºÓÎÏ·Íø

åÐÒ£ÓεÄЧ¹ûÊÇÌáÉý×ÔÉí20%ËÙ¶È£¬Êܵ½µÄÎïÀí/·¨ÊõÉ˺¦±©»÷±¶ÂʽµµÍ50%ÇÒÿ»ØºÏÊ×´ÎÊܵ½µÄÎï·¨É˺¦½µµÍ20%¡£µÚ¶þ»ØºÏºó½ø³¡Ê±£¬100%¶ÔѪÁ¿°Ù·Ö±È×îµÍµÄµ¥Î»Ê¹ÓÃË®»÷Èýǧ/·öÒ¡ÍòÀï;Èç³ö³¡Ê±£¬³¡ÉÏûÓС°³¬¼¶öïÅô¡°£¬Ôò³ö³¡É˺¦ÌáÉý150%¡£EKVµç¾ºÓÎÏ·Íø

Ë®»÷ÈýǧµÄЧ¹ûÊÇÁÙʱÌáÉýÎïÀíÉ˺¦½á¹ûºÍ±©»÷±¶ÂʽøÐÐÒ»´ÎÎïÀí¹¥»÷¡£EKVµç¾ºÓÎÏ·Íø

EKVµç¾ºÓÎÏ·Íø

·öÒ¡ÍòÀïµÄЧ¹ûÊÇ·¨Êõ¹¥»÷¶à¸öÄ¿±ê£¬°´µÈ¼¶¸½¼ÓÒ»¶¨µÄ·¨ÊõÉ˺¦;¹¥»÷ÈËÊý=×ÔÉíµÈ¼¶/15+1£¬×î¶à10¸öÈË¡£EKVµç¾ºÓÎÏ·Íø

EKVµç¾ºÓÎÏ·Íø

¿´µ½ÕâÀ¹À¼ÆºÃ¶àÈ˶¼ÊÇãµģ¬Õâ¸öÉñÊ޸оõÊǼ¯°Ù¼ÒÖ®´óÈ«£¬¿´ÆðÀ´ÊÇ¡°ËIJ»Ïñ¡±£¬¿ÉÊÇ¿´¼¼ÄÜЧ¹ûÓÖÊÇ¡°Ç¿Î޵С±£¬ÔÚ·þÕ½µÄÎę̀ÉÏ£¬ÕæÕý±»Ó¦ÓùýµÄÉñÊÞÓÐÁ½Ö»£¬Ò»Ö»Êdz¬¼¶³àÑæÊÞ£¬ÁíÍâÒ»Ö»¾ÍÊdz¬¼¶ÉñÂí£¬ÄÇô³¬¼¶öïÅô»á²»»á³ÉΪ·þÕ½Èü³¡ÉϵÚÈýÖ»ÉñÊÞÄØ?ÎÒÃÇÓÃʱ¼äÀ´¼ûÖ¤¡£EKVµç¾ºÓÎÏ·Íø

×ܽ᣺EKVµç¾ºÓÎÏ·Íø

Õâ´Î¼¸´ÎµÄά»¤¹«¸æ£¬´ó¼ÒÓÐûÓз¢ÏÖÒ»¸öÎÊÌ⣬¹Ù·½°ÑºÜ¶àÊÂÇ鶼ʵÐй淶»¯£¬¿ªÊ¼Öð²½´ò»÷һЩÏßÏÂÎÊÌ⣬ʹµÃÕû¸öÓÎÏ·Éú̬¸ü¼Ó¹«ÕýºÍ͸Ã÷£¬µ«Í¬Ê±£¬¾­¼ÃÊг¡Ò²»á¸úËæ×ÅÕâЩ¸Ä¶¯¶ø·¢Éú²¨¶¯¡£ÄãÃÇ»áÈçºÎÆÀ¼ÛÕâЩ¸Ä¶¯ÄØ?EKVµç¾ºÓÎÏ·Íø

ÉùÃ÷£ºµç¾ºÓÎÏ·Íø£¨Cmegz.com£©ËùÓÐÎÄÕ¾ùÓÉÍøÓÑͶ¸å»òÍøÂç²É±à£¬ÈçÉæ¼°°æÈ¨ÇëÁªÏµ±à¼­É¾³ý¡£

ͼÎÄ¹ã¸æÎ»ÕÐ×⣺800X100 QQÁªÏµ£º88960575

24HÈÈÃÅ

¹ØÓÚÎÒÃÇ|ÉÌÎñǢ̸|ÁªÏµÎÒÃÇ|ÓÑÇéÁ´½Ó|°æÈ¨ÉùÃ÷|ÉÌÎñ¹ã¸æQQ£º8896 - 0575
Copyright © 2016-2019 µç¾ºÓÎÏ·Íø www.doktorwear.comV2.5רҵµç¾º¹¥ÂԽ̵̳ÚÒ»Õ¾